所有的合同都要交印花税吗?
发布时间:2021-02-19 发布人:臣信会计
很多人都以为,只要签订合同就要交印花税,其实这是对印花税的误解哦!合同只是印花税的应收凭证之一,但并不是所有的合同都交印花税。那么哪些合同需要交印花税呢?快来看看吧~
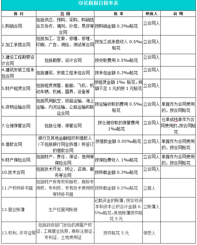
01 印花税的种类
《中华人民共和国印花税暂行条例》明确13个税目。具体税目和税率如下表列举:

02 印花税的缴纳方式
1、应税凭证贴花纳税。由纳税人在应税凭证上一次性贴足印花税票缴纳。粘贴在应纳税凭证上的印花税票,要在每枚税票的骑缝处盖戳注销或者画销。粘贴使用印花税票纳税的,已贴用的印花税票不得重用。 2、大额税额开票征收。纳税人印花税应纳税额较大的,可向税务机关提出申请,可以单笔开具缴款书缴纳。 3、频繁业务汇总申报。同一种类应纳税凭证需频繁贴花的,纳税人可以根据实际情况自行决定是否采用按期汇总缴纳印花税的方式。 4、难以计算的依法核定。纳税人不能据实计算缴纳印花税的,税务机关可以根据《税收征收管理法》及相关规定核定纳税人应纳税额。 03 印花税的申报期限 1、一般凭证即时贴花。《印花税暂行条例》规定,应纳税凭证应当于书立或者领受时贴花。 2、资金账簿按年计缴。 3、汇总缴纳按月申报。 4、国外合同使用贴花。如果合同国外签订国内使用应贴花。贴花纳税的,申报纳税期限为合同在国内使用的当天;汇总申报缴纳的,申报纳税期限是汇总登记的次月15日内。 5、核定征收按月(季)申报。实行核定征收印花税的,纳税期限为一个月,税额较小的,纳税期限可为一个季度,具体由主管税务机关确定。 04 印花税减免税收优惠十大类 根据总局发布的最新减免税代码表,目录中列明的印花税减免税优惠项目有67个,优惠项目可以分10类,具体分类情况如下: 第一类,普惠政策,一共有3项。分别是副本抄本免税、资金账簿减半、其他账簿免税。 第二类,小微企业优惠,一共有2项。分别是小微企业借款合同免税,小规模纳税人印花税减征。 第三类,与公益事业相关的优惠,一共有2项。将财产捐赠给政府、福利单位、学校免税。 第四类,与三农相关的优惠,一共有3项。分别是合作社与社员签订的农产品购销合同免税、农村集体经济清产核资免税、农村饮水工程免税。 第五类,与住房相关的优惠,一共有12项。最常用的应该是个人销售或购买住房免印花税。其他免征基本和廉租房、保障房、公租房相关,另外高校学生公寓租赁合同也免税。 第六类,与货运凭证相关的优惠,一共有2项。快件行李包裹的托运单据免;特殊的货运凭证,比如军事物资运输、抢险救灾物资运输、新建铁路工程临管线运输免征印花税。 第七类,与体育相关的优惠,一共有7项。对北京冬奥会、冬残奥会、第七届世界军人运动会的一些合同免征印花税。 第八类,与特定企业、特定项目相关的优惠,一共有9项。主要是对社保基金、青藏铁路公司、发行单位、飞机租赁企业、石油储备基地、商品储备管理公司的一些合同免征印花税。 第九类,与改制重组相关的优惠,一共有9项。其中第四项是针对所有行业的优惠政策,其他是针对专门的企业或行业的优惠。 第十类,与金融资本相关的优惠,一共有18项。 05 热点优惠政策 1、与公益相关的印花税减免税优惠。 2、与住房相关的印花税减免税优惠。 文章来源:徐州税务
